This describes the root CrossReferenceTransactionResponse node of the CrossReferenceTransaction response message

ThisdescribestheCrossReferenceTransactionResultchildnodeoftheroot CrossReferenceTransactionResponse node

This describes the PreviousTransactionResult child node of the CardDetailsTransactionResult node

This describes the ErrorMessages child node of the CrossReferenceTransactionResult node

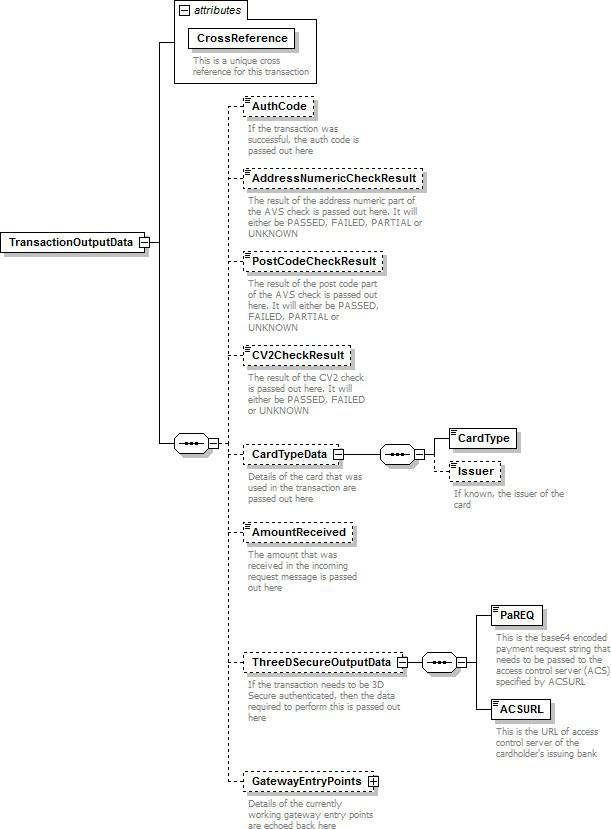
This describes the TransactionOutputData child node of the root CrossReferenceTransactionResponse node

This describes the GatewayEntryPoints child node of the root TransactionOutputData node

